股票小账户配资平台 海航:请别道歉

来源:民航观察股票小账户配资平台
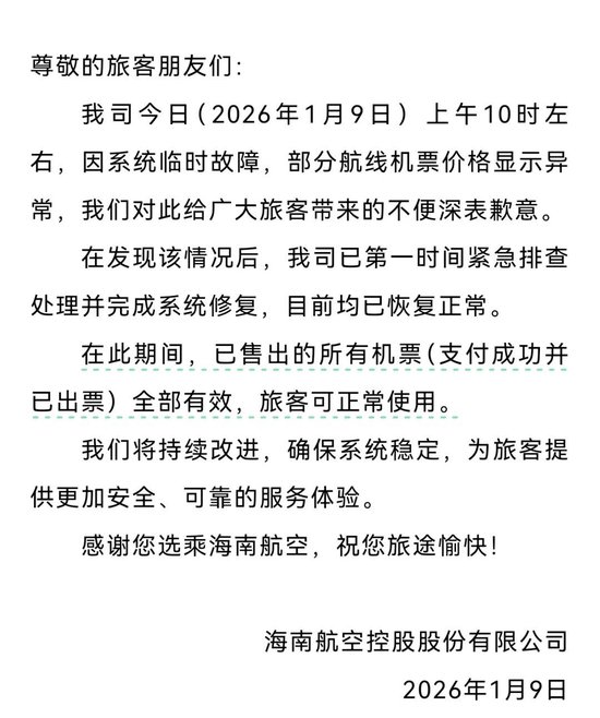
据民航观察观察,2026年1月9日上午,海航系统突发故障,超低价机票刷屏社交平台,无数网友晒出支付成功的订单,既兴奋于“薅到羊毛”,又暗自担忧“订单会不会被取消”。
当全网都在等待航司回应时,海航官方发声了:已售出机票全部有效,旅客可正常使用。
海航还表示:对此给广大旅客带来的不便深表歉意。
面对这样的回应,观观想对海航说:不要道歉!
这次系统故障导致的价格异常,并未给旅客造成什么不便,反而给旅客提供了薅羊毛的便利机会。
在当下的商业环境中,“系统bug”早已成了不少企业规避责任的万能借口。对此造成的损失,有的企业“不认”,这些企业看似规避了短期损失,实则消耗着日积月累的品牌信任,让“最终解释权归本平台所有”成了伤害消费者的霸王条款。
反观海航,此次事件中最可贵的不是“道歉”,而是“认账”。
从法律层面讲,当消费者完成支付、平台出票的那一刻,买卖合同就已成立,海航的做法不过是遵守《消费者权益保护法》中诚实信用原则的基本操作;但在“利益至上”的行业惯性下,这份“认账”却显得尤为难得。
海航的这份从容,绝非一时冲动的“傻大方”,而是源于长期主义的战略考量和实力支撑。此次面对系统故障,不推诿、不甩锅,正是这种服务理念的延伸——航空出行的核心竞争力从来不止于航线网络和硬件设施,更在于关键时刻的责任担当,当旅客担心“薅羊毛会被反薅”时,海航的回应给所有消费者吃了一颗定心丸,这种安全感远比低价机票更能留住用户。
当然,我们并非否定“道歉”的意义,系统故障确实给部分旅客带来了购票困惑和后续出行的不确定性,海航的歉意体现了企业的温度。
但我们更希望看到的,是更多企业像海航一样,明白“道歉”只是形式,“担当”才是本质。
当系统故障发生时,比起反复强调“不便”,不如用实际行动保障消费者权益;比起纠结于短期损失,不如着眼于长期的品牌信任。
所以,海航不要道歉。你的担当,早已胜过千言万语。
海量资讯、精准解读,尽在新浪财经APP
责任编辑:江钰涵 股票小账户配资平台
赢盈配资提示:文章来自网络,不代表本站观点。
- 上一篇:股票小账户配资平台 酒吧用隔音防火门生产企业选择哪家好?看这里!
- 下一篇:没有了



